
Html5 div中图片垂直居中 如何使div中图片垂直居中
ASP 开发基础
C/C++学习路线图
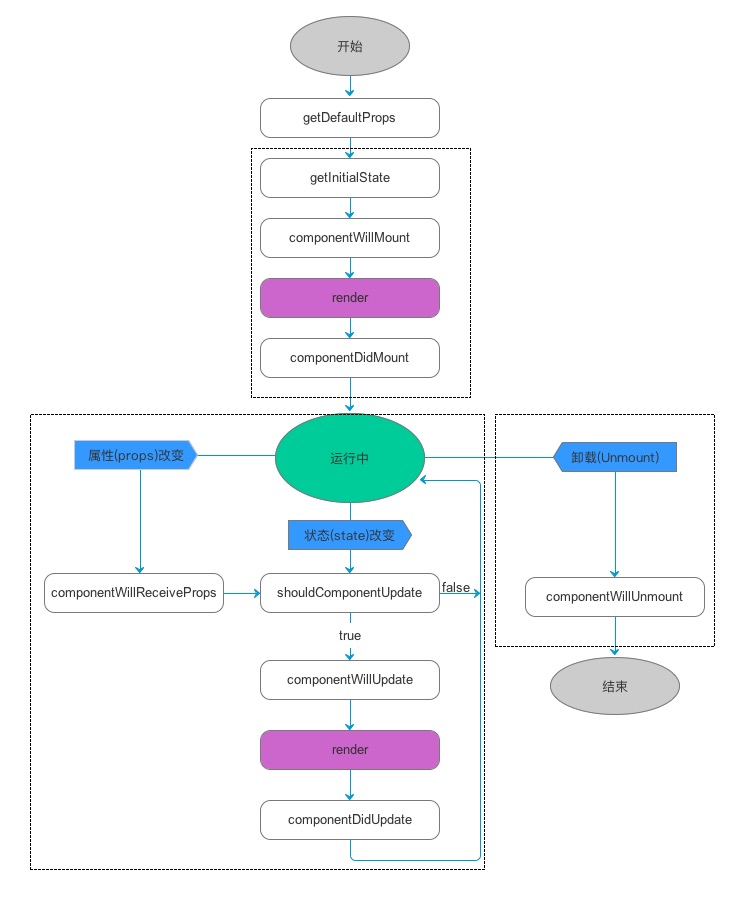
React 生命周期
angular框架的面试题集锦
Html5 div中图片垂直居中 如何使div中图片垂直居中
React 生命周期
angular框架的面试题集锦
Bootstrap table方法,Bootstrap table事件,配置,调用BootStrapTable方法的语法:$('#table').bootstrapTable('method',parameter);例如:$('#my_table').bootstrapTable('refreshOptions',{data:tabledata});
前100个依赖库里,underscore是属于语言基础类,express是服务器框架,有5、6个测试框架、以及5、6个递归遍历目录树的工具类、3个左右的命令行解析工具类,3个主流数据库的链接client库,2个ws库,多个js/CSS前端处理工具链,3-4个promise库,多个模版库,多个jquery/cavans/dom模拟器以及解析器,一个静态分析器,两个验证库
ASP 开发基础
C/C++学习路线图
python with as如何工作?
解决:springboot访问static 404,springboot遇到不能访问静态资源的情况首先springboot是默认访问static的引用JSCSS路径不需要带上static如果8080直接访问静态资源404Thisapplicationhasnoexplicitmappingfor/error,soyouareseeingthisasafallback.出现这种错误访问controller一般是没问题的是静态资源没有加载到tomcat中看了其他帖子有说在properties中配置路径的其
Hilla是基于 Vaadin Fusion,结合了响应式 JavaScript 前端和 Spring Java 后端,用于全栈 Web 开发的框架。
iOS 开发工程师技能图谱,包含开发基础、开发进阶、设计模式、开源项目、APP上传与审核、第三方服务等。
Android OS is a stack of different software components. Android architecture is basically divided into five sections and four layers. The various sections and layers are illustrated below. Android OS是一堆不同的软件组件。 Android体系结构基本上分为五个部分和四个层次。 各个部分和层如下所示。
bundle就是,应用本身那个app文件,但是其实是一个文件夹
我们对android有了个大致的了解,知道如何搭建android的环境及简单地写一个HelloWorld程序,而且知道一个android项目包括哪些文件夹和文件及相应的作用。
因为苹果的安全策略,通过签名机制保证手机上的每个app都是经过苹果认证的。安装方式:1、通过App Store安装。2、开发者可以通过Xcode安装。3、Ad-Hoc 测试证书打包的app,数量限制100。4、In-House 企业版证书打包app,信任企业证书后可以使用。
微信平台的来临,让企业让草根再一次掀起一场微信营销的热潮。微信营销更是网络经济时代企业对营销模式的创新,是伴随着微信的火热产生的一种网络营销方式。
本文主要讲解在建站之前必须知道的一些内容,新站长们做好这些必修工作对我们以后SEO和站点的排名会有很大的帮助!
一个19岁站长的建网站的故事:这世界就是这样,有很多人的电脑配置很好,但只是用来游戏或看毛片,而我们这些站长中有的电脑慢的很却还在坚持。在此,我对那些硬件条件不是十分良好的却还在坚持做站坚信明天依然美好的站长深表敬意,也深深祝愿你们的站能够发展的好。
最近工作中需要做一个网站的优化工作,总结了几天,与大家分享下。优化思路无非就是前端优化,asp.net页面生命周期优化,数据访问优化,IIS与web.config配置优化,为了避免篇幅太长,分了四个部分。希望大家能多点评,谢谢!
微信只是营销的一个工具,本质上和传统的营销是没有区别的,所以大家可以利用微信做好营销。营销的过程中讲究一些的话术。下面小编为大家整理了一些微信营销的话术。
有时候,我们想把数据库的某张表里的所有数据导入到另外一个数据库或另外一台计算机上的数据库,对于sql server这样的一种方法下面我以sql server 2008 R2,数据库是Northwind数据库为例,目标:把Northwind数据库的Orders表导出成insert语句。
MySQL常用操作命令,一、连接MySQL需要安装MySQL客户端,yuminstallmysql-y1.连接到本机上的MySQL:mysql-u用户名-D库名-p用户密码2.连接到远程主机上的MySQL:mysql-h主机地址-u用户名-D库名-p用户密码 3.不登陆数据库执行MySQL命令:mysql-h主机地址-u用户名-D库名-p用户密码-se"showdataba
Oracle Database,又名Oracle RDBMS,简称Oracle。是甲骨文公司推出的一款关系数据库管理系统。 Oracle数据库系统是目前世界上流行的关系数据库管理系统,拥有可移植性好、使用方便、功能强等优点,在各类大、中、小、微机环境中都适用。 Oracle是一种高效率、可靠性好的、适应高吞吐量的数据库解决方案。 Oracle数据库会创建一个表空间,再创建用户,用户去创建表。
MongoDB中聚合(aggregate)主要用于处理数据(诸如统计平均值,求和等),并返回计算后的数据结果。有点类似sql语句中的 count(*)。
SQLite,是一款轻型的数据库,是遵守ACID的关系型数据库管理系统,它包含在一个相对小的C库中。它是D.RichardHipp建立的公有领域项目。它的设计目标是嵌入式的,而且已经在很多嵌入式产品中使用了它,它占用资源非常的低,在嵌入式设备中,可能只需要几百K的内存就够了。
在五花八门的语言里,PHP作为我第一个觉得欣赏的理由,就是它的简单和快捷,因为它封装了许多的常用函数。PHP作为网站中一种算作比较流行的语言,也产生各种优秀的框架。我所接触过的有zend framework 1、think php、yii框架,这些框架中属zend framework似乎不太尽人意,因为作为官方的框架,大家给予的期望也是比较高的,但是在国内这个框架用的并不多。
(一)简介 本文主要介绍CakePHP架构,及怎样安装配置使用此架构入门进行开发。(二)需求(1)了解基本PHP 代码。(2)已配置Apache+MySQL+PHP的开发环境。(三)正文(1) Cak
Symfony安装:1,下载Symfony2,解压到项目根目录下面,Symfony文件夹的结构如下:
laravel,laravel文档1laravel文档2安装:方法1:下载:进入要安装目录path/www:执行如下命令创建一个文件名为blog的项目然后composer将laravel的文件下载到此文件下载完毕后执行composerinstall安装laravel的依赖包及自动生成应用程序密钥
Yii的自带组件有一个很实用的日志记录组件,使用方法可以参考Yii官方文档:http://www.yiiframework.com/doc/guide/1.1/zh_cn/topics.logging,在文档中提到,只要我们在应用程序配置文件中配置了log组件,那么就可以使用
我们从来不关心Warning,只关心Error
分享程序员的日常趣事:A:做IT太难了。数据越来越多,预算越来越小,好基友越来越多,女朋友越来越少。如果我想换一行怎么办?
source 谈谈Unicode编码,简要解释UCS、UTF、BMP、BOM等名词 这是一篇程序员写给程序员的趣味读物。所谓趣味是指可以比较轻松地了解一些原来不清楚的概念 ...
很多网友都认为程序员必定是非常古板,整天只会敲键盘的码农。其实这种看法是非常片面的。真正优秀的程序员,不仅精通程序的编写,还是某些领域的专家。许多“码农”也会发生很多让人啼笑皆非的趣事,这些故事你的身边有发生过吗?
绿色的html5响应式布局动画农业网站
机器人培训学校公司手机wap模板
Font Awesome为您提供可缩放的矢量图标,您可以使用CSS所提供的所有特性对它们进行更改,包括:大小、颜色、阴影或者其它任何支持的效果。
《PHP入门速成》是很好的php入门资料,连数据库,分页都有介绍。一共两组资料,一个速成,一个十天学会,其实3天就差不多了 。
特殊符号大全